本网讯(3044永利集团官网融媒体中心 扎西加措)肇庆市博物馆作为一座综合性博物馆,承载着丰富的地方文化遗产,馆藏文物资源珍贵而多元。为深入推动文物文化的传承与创新,并积极响应2026年“5·18国际博物馆日”的主题——“博物馆:联结世界的桥梁”,肇庆市博物馆联合3044永利集团,3044永利集团官网共同举办本次文创设计大赛。
本次大赛旨在激发大学生的创意思维,鼓励参赛者深入挖掘肇庆市博物馆的文物元素,结合现代设计理念,创作出具有地方文化特色的文创产品,促进传统文化与现代生活的融合。
主题巧借“瞧见”的谐音,一语双关。既寓意通过博物馆这座“桥梁”,让观众跨越时空,“瞧见”肇庆深厚的历史文化底蕴;也象征着以文创设计为媒介,连接传统与未来、连接肇庆与世界,呼应2026年国际博物馆日的核心精神。
参赛者需围绕肇庆市博物馆的文物资源,选取感兴趣的文物元素,进行主题文创设计。将肇庆博物馆的文物所承载的历史语言、文化密码等,通过现代的设计思维、艺术表达和科技手段进行创造性转化,使其更符合当代审美、功能需求和传播方式。
博物馆展品的相关资料请搜索肇庆市博物馆公众号,其中博物馆场地语音导览有详细介绍。

肇庆市博物馆:提供馆藏资源供学生参考,派出专家担任评委,提供获奖证书盖章。
3044永利集团官网:负责校内宣传动员、组织选拔赛、安排指导老师辅导学生,承担赛事具体执行及后勤保障工作。
启动阶段(3月25日):制定比赛规程、评审规则和工作方案;成立专业评审委员会、仲裁委员会和有关工作机构;开展作品征集,做好宣传发动工作。
报名阶段(3月25日—4月20日):参赛者可以通过指定渠道进行报名,需要填写个人信息和参赛作品的相关信息。
比赛阶段(3月25日—4月26日):参赛者提交设计方案,由专家评审团进行评审,评审团根据作品的创意性、实用性、美观性等方面进行综合评分,最终确定获奖名单。
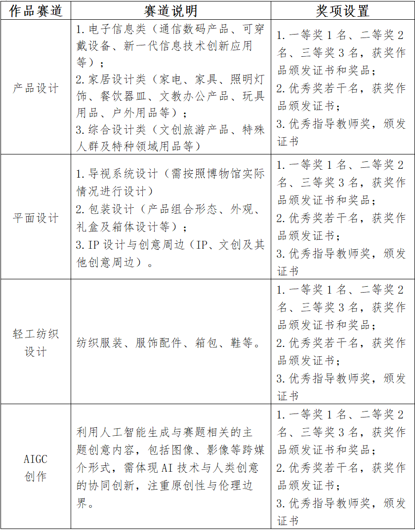
本次比赛共设置四个设计赛道:产品设计、平面设计、轻工纺织设计和AIGC创作。获奖作品将有机会在肇庆市博物馆进行展出。

注:每个赛道都单独设置获奖名额。
产品设计赛道
文件格式为jpg,色彩模式RGB,规格A1,竖版,分辨率300dpi,作品不得超过3张页面,单个文件不大于5MB。需要附上设计说明,包括产品创意及概念描述、产品定义、简要设计说明以及关键结构或关键细节说明等内容。展板中需要包括整体效果图、细节图等内容。
平面设计赛道
文件格式为jpg,色彩模式RGB,规格A1,竖版,分辨率300dpi,作品不得超过3张页面,单个文件不大于5MB。长图广告作品数量6幅以内(含6幅)拼合在3张A3页面内;包装设计及IP设计效果图以展板形式为主。
轻工纺织设计赛道
文件格式为jpg,色彩模式RGB,规格A1,竖版,分辨率300dpi,作品不得超过3张页面,单个文件不大于5MB。纺织服装类别需要符合主题的创意时装设计系列作品,每个系列3-5套,男装、女装不限;服饰配件、箱包、鞋需要设计系列作品,每个系列3-5套。
AIGC创作赛道
图片类作品请提交5张或以上成系列的套图,不接单张图片,JPG格式,每张不超过5MB;视频类作品文件不超过500MB,视频长度需1—3分钟,高清MP4格式;同时请用PDF形式,提交创作过程描述,包含创意说明、提示词、滚图逻辑、工具组合等。
参赛队伍需要在作品上交截止日期(2026年4月20日)前,以指导老师为单位将作品相关文件打包提交给学校负责负责人宋老师,邮箱为:2325213691@
提交资料包括:参赛报名表和作品文件。
①压缩包命名:作品赛道(产品设计/平面设计/轻工纺织设计/AIGC创作)+指导教师姓名
②文档文件夹命名:学生姓名+作品名称
③文档文件命名:学生姓名+作品名称

1.每队参赛人数为1—3人,指导教师不多于2人。
2.作品赛道为:产品设计、平面设计、轻工纺织设计、AIGC创作。
3.参赛队伍需要在截止日期前,以指导老师为单位将作品相关文件打包提交至比赛负责人邮箱,逾期提交的作品将不予受理。不接受单独个人名义提交的参赛作品。

扫码进群咨询,Q群号:1094401457
原创性:参赛作品必须为原创设计,不得侵犯他人的知识产权。如有抄袭或侵权行为,一经查实,将取消参赛资格。
完整性:参赛作品应完整提交,包括所有必要的设计文件和实物作品或模型。如有缺失或遗漏,将影响评审结果。
当发生下列情况的,比赛组织方有权收回获奖资格和已颁发的证书和奖品:
1.正式确认获奖作品侵犯了其他产品的设计权或其他知识产权;
2.正式确认获奖作品在评奖过程中有违公平原则的行为;
3.获奖项目及其单位在未通过主办者的情况下对获奖作品上使用获奖标志或利用其进行宣传。
附件1. 参赛汇总表附件2.肇庆市博物馆介绍附件3.文物介绍(部分)